國家級風景名勝區分類研究報告
風景名勝區是指具有觀賞、文化或者科學價值,自然景觀、人文景觀比較集中,環境優美,可供人們游覽或者進行科學、文化活動的區域。風景名勝包括具有觀賞、文化或科學價值的山河、湖海、地貌、森林、動植物、化石、特殊地質、天文氣象等自然景物和文物古跡,革命紀念地、歷史遺址、園林、建筑、工程設施等人文景物和它們所處的環境以及風土人情等。風景名勝區是我國遼闊國土上自然景物與人文景物高度集中的具有典型意義的地域。各國政府為保護自然,保護人類賴以生存的家園,設立占國土面積一定比例的國家公園。我國的風景名勝區將于世界各國的國家公園,共同維護地球上已經十分脆弱的自然生態和生物多樣性。
二、風景名勝區分類標準
中國的風景名勝區基本上包含了自然、人文和自然人文綜合三大類型。依據我國風景名勝區的類型特征,制定相應的規劃、設計、建設、管理和監測標準。如確定不同的管理目標和管理手段,科學地制定游人容量,合理安排旅游服務設施,明確不同類型的風景名勝區管理者的專業素質要求等。
我國風景名勝區與國際上國家公園的不同之處在于其承載了中華文明起源、發展的大量信息。風景名勝區的歷史文化內涵獨特而深厚。保留我國風景名勝區歷史悠久,人文內容獨特、豐富的特點。在保留風景名勝區自身特色的同時,考慮與國際上不同的國家公園類別接軌。類別的確定充分考慮到我國現有的國家重點風景名勝區中歷史人文因素較重,天人合一特色的文化內涵豐富、“名勝”比例較大的特點。

二、風景名勝區的分類特征
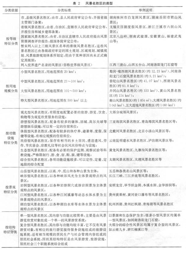
風景名勝區的分類方法很多,應用較多的是按等級、規模和主要特征進行劃分。1.按等級特征分類:
(1)市、縣級風景區
(2)省級風景區(圖)
(3)國家重點風景區
2.按用地規模等級特征分類:
(1)小型風景區,用地范圍在20km2以下;
(2)中型風景區,用地范圍在20~100km2 ;
(3)大型風景區,用地范圍在101~500km2;
(4)特大型風景區,用地范圍在500km2以上。
3.按景觀特征分類(見表1)
(1)歷史圣地類:指中華文明始祖遺存集中或重要活動,以及與中華文明形成和發展關系密切的風景名勝區。不包括一般的名人或宗教勝地。山在中國已經不僅僅是簡單的自然景觀,神話、宗教和歷史將一些山抬升成中國人心目當中的圖騰。從來沒有哪一個名族哪一個國家,對山寄托著如此多的想象和愿望,帝王將相、文人騷客和布衣平民在悠久的五千年歷史中,將國家社稷、個人命運及理想抱負都注入那一座座綿延的山中。以黃帝陵,五岳和佛教、道教名山為代表的歷史圣地,托起了這個文明古國的歷史脊梁。
(2)山岳類:以山丘地貌為主要特征的風景名勝區。此類風景名勝區具有較高生態價值和觀賞價值。包括一般的人文勝跡。
我國是一個多山的國家,山區和丘陵占國土面積的2/3,山岳景觀數量多而且類型全,我國也是世界上最早把山岳作為風景資源來開發的國家。因此,山岳類型在數量上居于我國風景名勝區的首位。如廬山風景名勝區。歷史上,山岳的形象在我國先民的心中占有特殊的地位,有些還成了歷代傳統文化信仰的圣地。為區別山岳中此類“圣地”風景名勝區,“山岳類”風景名勝區強調和突出它的自然屬。性,包括地質、地貌、動植物等的生態價值和美學價值。
(3)巖洞類:以巖石洞穴為主要特征的風景名勝區。包括溶蝕、侵蝕、塌陷等成因形成的巖石洞穴。洞穴風景是指巖石洞腔內的景觀現象,是具有特別吸引力的地貌景觀。我國的洞穴風景以巖溶洞穴景觀最為豐富,風景價值最為獨特,其特有的洞體構成與洞腔空間、景石現象、水景、光景和氣象、生物景象和人文風景,都具有很高的風景價值,在世界上享有盛譽。我國巖溶洞穴為主的風景名勝區多以獨立洞或群洞構成。如龍宮風景名勝區、織金洞風景名勝區。
(4)江河類:以天然及人工河流為主要特征的風景名勝區。包括天然或人工形成的水體。 河流是哺育萬物的生命之源,更是人類文明的起點。面對江河,我們往往難以探究,在我們之前它們存在了多少萬年。不想走進一座古村,古鎮盎然古韻立刻撲面而來,江河的古老從不以滄桑的形式表現,他們永遠是川流不息,永遠是波光粼粼,歷史的滄桑似乎都融入了江河的每一道漣漪,轉瞬就被化解得云淡風輕,讓世人感受到的永遠是生命的律動。神州大地上大江大河源遠流長,更有數以千計的小河流縱橫交織。我國江河總長度超過42萬公里,主要河流2000余條,按照水系分,主要有珠江、長江、黃河、淮河、遼河、海河和松花江七大水系、另有內陸河流塔里木河和主要人工運河京杭運河和靈渠。我國東部河流又以秦嶺、淮河為界。北方河流流量小,水位變化大,而南方河流則相反。我國的內河流全部集中在西部和北部的內陸區域。
(5)湖泊類:以寬闊水面為主要特征的風景名勝區。包括天然或人工形成的水體。按湖盆成因,分為構造湖、火口湖、冰川湖、堰塞湖、巖溶湖(喀斯特湖)、瀉湖、人工湖等。湖泊所展示的水面,具有寬闊的顯著特征;也是區別于河流的特點。由于湖盆成因的不同,湖泊類風景名勝區具有較大的規模和景觀差異。除水面作為主體之外,也要具有優美的風景。如滇池風景名勝區。
(6)海濱海島類:以海濱地貌為主要特征的風景名勝區。包括濱海基巖、岬角、沙灘、灘涂、瀉湖和海島巖礁等。海濱海島類的風景名勝區是指海濱海島風景資源占據了其風景資源的主體。這些風景名勝區的范圍應沿海岸呈帶狀、環半島狀或成列島狀劃分,如三亞熱帶海濱風景名勝區、膠東半島海濱風景名勝區、嵊泗列島風景名勝區。我國有些風景名勝區雖然分布在海岸上,亦包括一定的海濱海島風景資源,但其不具有風景資源的主體地位。對于這些類型的風景區不將其列入此類,如青島嶗山風景名勝區、普陀山風景名勝區。
(7)特殊地貌類:以典型、特殊地貌為主要特征的風景名勝區。包括火山熔巖、熱田汽泉、沙漠磧灘、蝕余景觀、地質珍跡、草原、隔壁等。
(8)城市風景類:指位于城市邊緣,兼有城市公園綠地日常休閑、娛樂功能的風景名勝區。其部分區域可能屬于城市建設用地。
(9)生物景觀類:以特色生物景觀為主要特征的風景名勝區。
生物包括動物、植物和微生物三大類。作為風景旅游資源的生物則主要是指的植被—覆蓋山體的森林、樹木、花草,及棲息于其間的動物和微生物。在山、水、天象、生物四大要素組成的自然景觀畫卷中,大地是主要的形象骨架,樹木花草是“衣裳”,各種動物則是天地靈氣的精華。地質、地貌、水體、氣候和天象等均屬非生命物質構成的景觀,雖有靜有動,但多屬以地球內、外力為表現形式的自然演替過程,這種“動”是無生命的“動”。只有動植物的存在,才使自然界增加了生命的活力、靈氣,成為了一種充滿了生機的千變萬化的景觀綜合體。各種氣候和地理條件下,植物的生長發育、開花結果、使景觀發生著既有規律又奇妙的變化,給人以多種形象的、直觀的、多變的觀賞美感。動物更是風景動感的載體,成千上萬只獸類、鳥類、蜂、蝶、奔走或飛翔、鳴叫于濃密的森林和起伏的原野之間,魚、蝦、兩棲動物游弋或跳躍于波光粼粼的水中、田邊,把一個無生命的世界變成了熱鬧非凡、生機盎然的靈動世界。因此,一切有觀賞意義的風景生物都是裝點河山、造景育景、最富靈動美的自然要素。生物景觀是中國的風景名勝區設立的一大基礎,也是最為重要的內容和價值之一;風景名勝區的設立、又為生物景觀的培育和保護提供了更好的條件。中國是世界生物多樣性最豐富的國家之一,風景名勝區的設立和管理,在保護森林和珍惜瀕危動植物、防治環境污染和外來物種入侵等方面發揮重要作用。在現代旅游活動中,隨著人類對大自然的向往,生物景觀正在發揮出越來越重要的作用。以種類繁多的植被類型為大背景舞臺,以具有觀賞價值的特殊片林或珍奇樹種、古樹名木、奇花異草、珍惜動植物群落景觀為景點,形成了生物景觀類風景名勝區。以西雙版納、蜀南竹海、四姑娘山為典型。
(10)壁畫石窟類:以古代石窟造像、壁畫、巖畫為主要特征的風景名勝區。我國石窟風景多起源于北魏之前,隨佛教的東傳而來。在歷史的發展中,石窟寺院逐漸發展成融建筑、雕刻和壁畫的綜合體。我國石窟在亞洲石窟藝術群中的地位十分重要,石窟和古壁畫一般具有很高的歷史、文化價值。石窟的歷代造像、石刻、繪畫、書法、裝飾圖案表現出的佛教、建筑、音樂、民俗、雕塑、繪畫、醫藥、文化交流等內容,代表了我國不同歷史時期的藝術風格。
(11)紀念地類:以名人故居、軍事遺址、遺跡為主要特征的風景名勝區、包括其歷史特征、設施遺存和環境。
(12)陵寢類:以帝王、名人陵寢為主要內容的風景名勝區。包括陵區的地上、地下文物和文化遺存,以及陵區的環境。此處的“陵寢”特指帝王、皇帝和名人的陵地。以上述陵寢為主要資源特征的風景名勝區包括西夏王陵、十三陵、臨潼驪山、鐘山等風景名勝區。但“三皇五帝”的陵地被列入“圣地類”,比如,黃帝陵不在此列。
(13)民俗風情類:以特色傳統民居、民俗風情和特色物產為主要特征的風景園林區。
(14)其他類:未包括在上述類別中的風景名勝區。
風景名勝區的分類方法很多,應用較多的是按等級、規模和主要特征進行劃分。1.按等級特征分類:
(1)市、縣級風景區
(2)省級風景區(圖)
(3)國家重點風景區
2.按用地規模等級特征分類:
(1)小型風景區,用地范圍在20km2以下;
(2)中型風景區,用地范圍在20~100km2 ;
(3)大型風景區,用地范圍在101~500km2;
(4)特大型風景區,用地范圍在500km2以上。
3.按景觀特征分類(見表1)
(1)歷史圣地類:指中華文明始祖遺存集中或重要活動,以及與中華文明形成和發展關系密切的風景名勝區。不包括一般的名人或宗教勝地。山在中國已經不僅僅是簡單的自然景觀,神話、宗教和歷史將一些山抬升成中國人心目當中的圖騰。從來沒有哪一個名族哪一個國家,對山寄托著如此多的想象和愿望,帝王將相、文人騷客和布衣平民在悠久的五千年歷史中,將國家社稷、個人命運及理想抱負都注入那一座座綿延的山中。以黃帝陵,五岳和佛教、道教名山為代表的歷史圣地,托起了這個文明古國的歷史脊梁。
(2)山岳類:以山丘地貌為主要特征的風景名勝區。此類風景名勝區具有較高生態價值和觀賞價值。包括一般的人文勝跡。
我國是一個多山的國家,山區和丘陵占國土面積的2/3,山岳景觀數量多而且類型全,我國也是世界上最早把山岳作為風景資源來開發的國家。因此,山岳類型在數量上居于我國風景名勝區的首位。如廬山風景名勝區。歷史上,山岳的形象在我國先民的心中占有特殊的地位,有些還成了歷代傳統文化信仰的圣地。為區別山岳中此類“圣地”風景名勝區,“山岳類”風景名勝區強調和突出它的自然屬。性,包括地質、地貌、動植物等的生態價值和美學價值。
(3)巖洞類:以巖石洞穴為主要特征的風景名勝區。包括溶蝕、侵蝕、塌陷等成因形成的巖石洞穴。洞穴風景是指巖石洞腔內的景觀現象,是具有特別吸引力的地貌景觀。我國的洞穴風景以巖溶洞穴景觀最為豐富,風景價值最為獨特,其特有的洞體構成與洞腔空間、景石現象、水景、光景和氣象、生物景象和人文風景,都具有很高的風景價值,在世界上享有盛譽。我國巖溶洞穴為主的風景名勝區多以獨立洞或群洞構成。如龍宮風景名勝區、織金洞風景名勝區。
(4)江河類:以天然及人工河流為主要特征的風景名勝區。包括天然或人工形成的水體。 河流是哺育萬物的生命之源,更是人類文明的起點。面對江河,我們往往難以探究,在我們之前它們存在了多少萬年。不想走進一座古村,古鎮盎然古韻立刻撲面而來,江河的古老從不以滄桑的形式表現,他們永遠是川流不息,永遠是波光粼粼,歷史的滄桑似乎都融入了江河的每一道漣漪,轉瞬就被化解得云淡風輕,讓世人感受到的永遠是生命的律動。神州大地上大江大河源遠流長,更有數以千計的小河流縱橫交織。我國江河總長度超過42萬公里,主要河流2000余條,按照水系分,主要有珠江、長江、黃河、淮河、遼河、海河和松花江七大水系、另有內陸河流塔里木河和主要人工運河京杭運河和靈渠。我國東部河流又以秦嶺、淮河為界。北方河流流量小,水位變化大,而南方河流則相反。我國的內河流全部集中在西部和北部的內陸區域。
(5)湖泊類:以寬闊水面為主要特征的風景名勝區。包括天然或人工形成的水體。按湖盆成因,分為構造湖、火口湖、冰川湖、堰塞湖、巖溶湖(喀斯特湖)、瀉湖、人工湖等。湖泊所展示的水面,具有寬闊的顯著特征;也是區別于河流的特點。由于湖盆成因的不同,湖泊類風景名勝區具有較大的規模和景觀差異。除水面作為主體之外,也要具有優美的風景。如滇池風景名勝區。
(6)海濱海島類:以海濱地貌為主要特征的風景名勝區。包括濱海基巖、岬角、沙灘、灘涂、瀉湖和海島巖礁等。海濱海島類的風景名勝區是指海濱海島風景資源占據了其風景資源的主體。這些風景名勝區的范圍應沿海岸呈帶狀、環半島狀或成列島狀劃分,如三亞熱帶海濱風景名勝區、膠東半島海濱風景名勝區、嵊泗列島風景名勝區。我國有些風景名勝區雖然分布在海岸上,亦包括一定的海濱海島風景資源,但其不具有風景資源的主體地位。對于這些類型的風景區不將其列入此類,如青島嶗山風景名勝區、普陀山風景名勝區。
(7)特殊地貌類:以典型、特殊地貌為主要特征的風景名勝區。包括火山熔巖、熱田汽泉、沙漠磧灘、蝕余景觀、地質珍跡、草原、隔壁等。
(8)城市風景類:指位于城市邊緣,兼有城市公園綠地日常休閑、娛樂功能的風景名勝區。其部分區域可能屬于城市建設用地。
(9)生物景觀類:以特色生物景觀為主要特征的風景名勝區。
生物包括動物、植物和微生物三大類。作為風景旅游資源的生物則主要是指的植被—覆蓋山體的森林、樹木、花草,及棲息于其間的動物和微生物。在山、水、天象、生物四大要素組成的自然景觀畫卷中,大地是主要的形象骨架,樹木花草是“衣裳”,各種動物則是天地靈氣的精華。地質、地貌、水體、氣候和天象等均屬非生命物質構成的景觀,雖有靜有動,但多屬以地球內、外力為表現形式的自然演替過程,這種“動”是無生命的“動”。只有動植物的存在,才使自然界增加了生命的活力、靈氣,成為了一種充滿了生機的千變萬化的景觀綜合體。各種氣候和地理條件下,植物的生長發育、開花結果、使景觀發生著既有規律又奇妙的變化,給人以多種形象的、直觀的、多變的觀賞美感。動物更是風景動感的載體,成千上萬只獸類、鳥類、蜂、蝶、奔走或飛翔、鳴叫于濃密的森林和起伏的原野之間,魚、蝦、兩棲動物游弋或跳躍于波光粼粼的水中、田邊,把一個無生命的世界變成了熱鬧非凡、生機盎然的靈動世界。因此,一切有觀賞意義的風景生物都是裝點河山、造景育景、最富靈動美的自然要素。生物景觀是中國的風景名勝區設立的一大基礎,也是最為重要的內容和價值之一;風景名勝區的設立、又為生物景觀的培育和保護提供了更好的條件。中國是世界生物多樣性最豐富的國家之一,風景名勝區的設立和管理,在保護森林和珍惜瀕危動植物、防治環境污染和外來物種入侵等方面發揮重要作用。在現代旅游活動中,隨著人類對大自然的向往,生物景觀正在發揮出越來越重要的作用。以種類繁多的植被類型為大背景舞臺,以具有觀賞價值的特殊片林或珍奇樹種、古樹名木、奇花異草、珍惜動植物群落景觀為景點,形成了生物景觀類風景名勝區。以西雙版納、蜀南竹海、四姑娘山為典型。
(10)壁畫石窟類:以古代石窟造像、壁畫、巖畫為主要特征的風景名勝區。我國石窟風景多起源于北魏之前,隨佛教的東傳而來。在歷史的發展中,石窟寺院逐漸發展成融建筑、雕刻和壁畫的綜合體。我國石窟在亞洲石窟藝術群中的地位十分重要,石窟和古壁畫一般具有很高的歷史、文化價值。石窟的歷代造像、石刻、繪畫、書法、裝飾圖案表現出的佛教、建筑、音樂、民俗、雕塑、繪畫、醫藥、文化交流等內容,代表了我國不同歷史時期的藝術風格。
(11)紀念地類:以名人故居、軍事遺址、遺跡為主要特征的風景名勝區、包括其歷史特征、設施遺存和環境。
(12)陵寢類:以帝王、名人陵寢為主要內容的風景名勝區。包括陵區的地上、地下文物和文化遺存,以及陵區的環境。此處的“陵寢”特指帝王、皇帝和名人的陵地。以上述陵寢為主要資源特征的風景名勝區包括西夏王陵、十三陵、臨潼驪山、鐘山等風景名勝區。但“三皇五帝”的陵地被列入“圣地類”,比如,黃帝陵不在此列。
(13)民俗風情類:以特色傳統民居、民俗風情和特色物產為主要特征的風景園林區。
(14)其他類:未包括在上述類別中的風景名勝區。
表1國家級風景名勝區分類


參考文獻:
[1]駱東華,伍俊東,汪妟.風景名勝區25周年精華版(上)[J/CD].《風景名勝》:電子版, 2007,(9).
[2]楊賚麗,2012.城市園林綠地規劃3版.中國林業出版社,14:278
[3]唐曉嵐,2015.風景名勝區規劃第三版,東南大學出版社
[4]張國強,賈建忠,風景名勝區規劃規范,北京,中國建筑工業出版社,2003
[5]王早生,中國風景名勝區,2版,北京,中國建筑工業出版社,2010
[6]魏明,陳戰,風景名勝區規劃原理,北京,中國建筑工業出版社,2008
[1]駱東華,伍俊東,汪妟.風景名勝區25周年精華版(上)[J/CD].《風景名勝》:電子版, 2007,(9).
[2]楊賚麗,2012.城市園林綠地規劃3版.中國林業出版社,14:278
[3]唐曉嵐,2015.風景名勝區規劃第三版,東南大學出版社
[4]張國強,賈建忠,風景名勝區規劃規范,北京,中國建筑工業出版社,2003
[5]王早生,中國風景名勝區,2版,北京,中國建筑工業出版社,2010
[6]魏明,陳戰,風景名勝區規劃原理,北京,中國建筑工業出版社,2008




京公網安備 11010802025919

